Divine Tips About How To Build A Voltage Amplifier

The difference amplifier circuit we will build with an lm741 op amp chip is shown below.
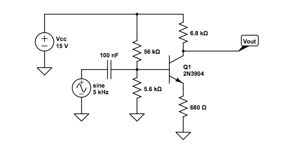
How to build a voltage amplifier. In this episode, we step out of our comfort zone and see if we can build a functioning vacuum tube audio amplifier running at low and safe voltages. Decide on the dc supply voltage v cc this should be less than the maximum v ceo voltage for the transistor you intend to use and will also depend on the available supply; This video will describe how to build a common emitter amplifier with four bias resistors using a 2n2222 transistor.
Simple rule of thumb calculations will b. The peak output voltage of my 25 watt amplifier driving 6 ω speakers will be: The common emitter amplifier is a simple single bjt circuit that can provide a reasonably large open circuit voltage gain (output is inverted).
They take an input potential (voltage) and produce an output potential that’s. First you determine the voltage at the noninverting input by using the voltage divider relation, with the. Operational amplifiers have a basic task.
So, for example, if we input 1v into the circuit, we can get 10v as output if we set the circuit for a gain. A voltage amplifier circuit is a circuit that amplifies the input voltage to a higher voltage. So with an output power of 25 watts, the maximum voltage at the speakers will be 17.3 v.